Логотип CST CAD Navigator

CST CAD Navigator

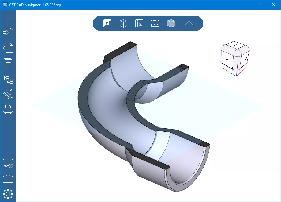
Программа CST CAD Navigator создана на собственном уникальном CAD-ядре, обеспечивающем быстрый просмотр 2D-чертежей и 3D-моделей. Приложение позволяет легко импортировать и экспортировать файлы, получать размеры и создавать виды 3D-моделей в разрезе.
Возможности программы: 
  • Импорт 2D- и 3D-файлов
  • Получение информации о свойствах и структуре файлов
  • Измерение 2D-чертежей
  • Измерение 3D-моделей
  • Сечение 3D-моделей
  • Печать
  • Экспорт в другие форматы
  • Конвертация PDF в DWG

от 3 950 руб.

Финальная цена зависит от конфигурации
  • Входит в ЕРРП Да
  • Операционная система Linux, Windows, macOS
Этапы
Проектирование
Для кого
Проектировщики, инженеры, конструкторы

Поддержка 3D
Да

Какие задачи решает CST CAD Navigator

просмотр 2D-чертежей и 3D-моделей

экспорт в другие форматы

конвертация PDF в DWG

изменение и печать файлов

Появились вопросы по продукту?

наши специалисты помогут разобраться

Системные требования

ОС
Windows, macOS, Linux

Язык
Мультиязычный

Размер
22
Дата выпуска
Ноябрь 2020

Дата изменения
09.06.2022
Версия
1.1.0.98

Галерея

CST CAD Navigator
CST CAD Navigator
+ 3

Стоимость CST CAD Navigator

Финальная цена зависит от конфигурации. В стоимость продукта входят бесплатная техподдержка клиентов, обновления внутри версии.

Похожие продукты

PlantViewer 3D

ПлантЛинкер

Инструмент просмотра 3D‑моделей больших промышленных объектов

Vitro BIM Viewer

Vitro

Дополнительный модуль системы Vitro‑CAD для работы с IFC и RVT моделями в браузере. Создание моделей, их анализ и сравнение версий. Поэтапное добавление новых элементов в единый реестр замечаний Vitro‑CAD

IndorCAD BIM

ИндорСофт

Ключевой программный продукт компании «ИндорСофт» для сопровождения этапа проектирования объекта инфраструктуры в рамках жизненного цикла объекта

Аспро: Ландшафт 2.0

ООО «АСПРО»

Готовый сайт для студий ландшафтного дизайна. Помогает презентовать услуги по благоустройству, озеленению и проектированию участков. Стильный дизайн, тематический контент и гибкие настройки под конкретную студию

CST CAD Navigator: блог

Что такое CST CAD Navigator?

CST CAD Navigator — это CAD‑приложение, которое позволяет быстро импортировать и экспортировать большое количество популярных 2D/3D‑форматов, а также предоставляет инструменты измерения и быстрого создания сечений по любым плоскостям.

полный_текст_статьи_анонс

Отзывы

Будь первым — оставь свой отзыв!

Поделитесь своим мнением о продукте и помогите другим пользователям сделать выбор

Войдите или зарегистрируйтесь, чтобы оставить отзыв